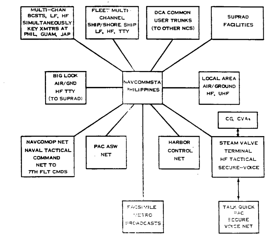
NAVCOMMSTA Philippines (San Miguel)
Back to
Main COMMSTA page
Back to
Main Navy Radio Page
Please
send me email
with additional photos, info, etc.
Los Baņos - early control & receiver site -
Info and Photo Page
Cavite - early transmitter site -
Info and Photo Page
Sangley Point -NCS closed 1958,
message board
,
Info & Photo Page
San Miguel (San Antonio) Comm Station - estab. 1958 -
Info and Photo Page
Bogobantay Naval Radio Facility (T) - closed 1962
-
1956 photo
, other
photos & message board
Capas Tarlac transmitter site - estab. 1962,
Info and Photo Page
,
message board
,
another info and photo page
Mt. Santa Rita Link station -
Info and Photo Page
message board
,
another photo
- dead link
another photo
- dead link
another photo
- dead link
San Miguel Base Map
1960's? Terminal Building
1967
NAVCOMMSTA Philippines plaque
NAVCOMMSTA Philippines plaque
NAVCOMMSTA Philippines (San Miguel) patch
NAVCOMMSTA Philippines Fleet Message Center patch